搜索
  • 首页
  • 集团概况
    返回
    • 企业简介
    • 企业文化
    • 荣誉资质
    • 组织架构
  • 党的建设
    返回
    • 党建工作
    • 纪检工作
    • 工会工作
    • 青年工作
  • 新闻资讯
    返回
    • 通知公告
    • 集团新闻
    • 行业资讯
    • 工程动态
    • “安全之家”月刊
    • 每日一签
  • 业务板块
    返回
    • 建设施工
    • 产品开发
    • 维护运营
    • 投融资咨询业务
    • 咨询服务
    • 供应链管理及金融服务
    • 资源开发利用
    • 产业园开发建设运营
  • 招标采购
    返回
    • 招标公告
    • 中标公示
  • 人力资源
    返回
    • 人才理念
    • 招贤纳士
  • 联系我们
  • 首页
  • 集团概况
    返回
    • 企业简介
    • 企业文化
    • 荣誉资质
    • 组织架构
  • 党的建设
    返回
    • 党建工作
    • 纪检工作
    • 工会工作
    • 青年工作
  • 新闻资讯
    返回
    • 通知公告
    • 集团新闻
    • 行业资讯
    • 工程动态
    • “安全之家”月刊
    • 每日一签
  • 业务板块
    返回
    • 建设施工
    • 产品开发
    • 维护运营
    • 投融资咨询业务
    • 咨询服务
    • 供应链管理及金融服务
    • 资源开发利用
    • 产业园开发建设运营
  • 招标采购
    返回
    • 招标公告
    • 中标公示
  • 人力资源
    返回
    • 人才理念
    • 招贤纳士
  • 联系我们

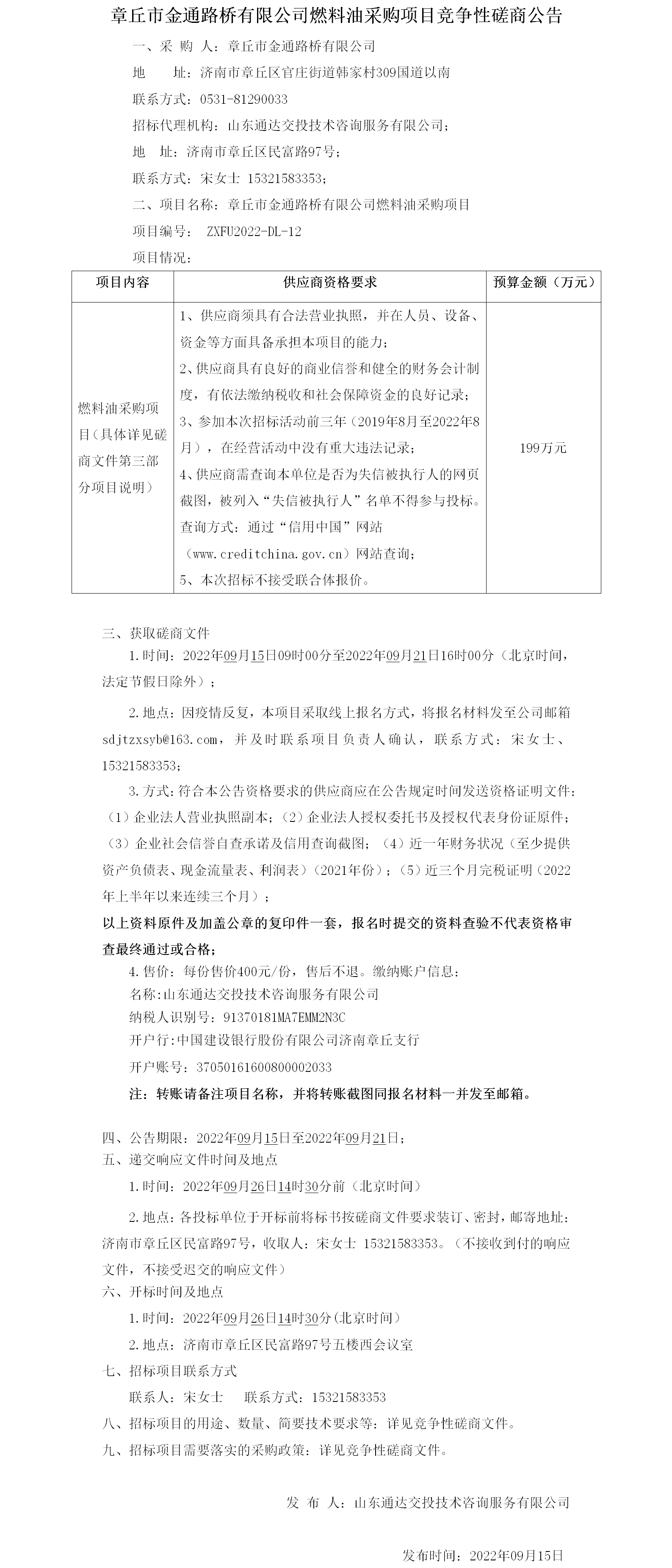
章丘市金通路桥有限公司燃料油采购项目竞争性磋商 第一次更正公告

栏目:招标公告 发布时间:2022-09-19

上一篇: S103济枣线市中红符路口南至济南泰安界段旅游公路路面及大中桥施工SG-10标段路缘石采购入围项目终止公告
下一篇: 济南通达公路工程有限公司 S241临徐线章丘区长青村南至章丘莱芜界段面改造工程SG-10标段安全设施及预埋管线施工工程劳务分包 竞争性磋商采购公告

咨询热线:
0531-81292017
集团概况
新闻资讯
招标采购
联系我们
党的建设
业务板块
人力资源
Copyright © 山东通达产业集团   All Rights Reserved.
山东省济南市章丘区政务区民富路97号
0531-81292017
鲁ICP备2021032571号-1